○むつ市未熟児養育医療の給付等に関する規則

平成25年3月28日

規則第29号

(趣旨)

第1条 この規則は、母子保健法施行規則(昭和40年厚生省令第55号。以下「省令」という。)に定めるもののほか、母子保健法(昭和40年法律第141号。以下「法」という。)第20条第1項の規定に基づく養育医療の給付及び法第21条の4第1項の規定に基づく費用の徴収について、必要な事項を定めるものとする。

(用語)

第2条 この規則において使用する用語は、法において使用する用語の例による。

(低体重児の届出)

第3条 法第18条による届出は、低体重児出生届(様式第1号)により行わなければならない。

(養育医療の給付の申請等)

第4条 省令第9条第1項の規定による申請は、養育医療給付申請書(様式第2号)に、次に掲げる書類を添えて行わなければならない。

(1) 養育医療意見書(様式第3号)

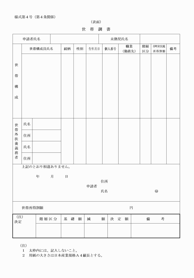
(2) 世帯調書(様式第4号)

(3) 第8条第1項の階層区分を明らかにする書類

2 市長は、前項の申請があった場合において、養育医療の給付の決定をしたときはその旨を指定養育医療機関に通知し、当該申請の却下の決定をしたときは養育医療給付申請却下通知書(様式第5号)により申請者に通知しなければならない。

(養育医療の有効期間の延長の申請等)

第5条 前条第2項の通知を受けた指定養育医療機関は、省令第9条第2項に規定する養育医療券に記載された有効期間の延長が必要であると認めるときは、養育医療延長申請書(様式第6号)により、市長に申請しなければならない。

2 市長は、前項の申請があった場合において、養育医療の有効期間の延長の決定をしたときは養育医療延長通知書(様式第7号)により、当該申請の却下の決定をしたときは養育医療延長申請却下通知書(様式第5号)により、当該申請に係る指定養育医療機関及び養育医療の給付を受ける未熟児(以下「措置未熟児」という。)の保護者に通知しなければならない。

(養育医療費の支給の申請等)

第6条 法第20条第1項の規定により養育医療に要する費用(以下「養育医療費」という。)の支給を受けようとする者は、養育医療費支給申請書(様式第8号)により市長に申請しなければならない。

2 市長は、前項の申請があった場合において、養育医療費の支給の決定をしたときは養育医療費支給通知書(様式第9号)により、当該申請の却下の決定をしたときは養育医療費支給申請却下通知書(様式第5号)により、申請者に通知しなければならない。

3 前項の規定による養育医療費の支給の決定の通知を受けた者は、養育医療費請求書(様式第10号)により、市長に養育医療費を請求しなければならない。

4 市長は、前項の請求があった場合において養育医療費の支給額を決定したときは、養育医療費支給額通知書(様式第11号)により、請求者に通知しなければならない。

(養育医療費用の徴収)

第7条 市長は、法第20条第1項の規定による養育医療の給付を行い、又は養育医療費の支給を行ったときは、措置未熟児又はその扶養義務者(当該措置未熟児が養育医療の給付を受けている日の属する月の初日(月の中途で養育医療の給付を開始した場合は、その開始した日。以下「基準日」という。)において当該措置未熟児と世帯及び生計を同一にしている扶養義務者又はその他の扶養義務者で当該措置未熟児を現に扶養している者に限る。次条において同じ。)から、養育医療費用を徴収するものとする。

(徴収金の額)

第8条 前条の規定により措置未熟児及び扶養義務者(以下「納入義務者」という。)から徴収する養育医療費用(以下「徴収金」という。)の額は、納入義務者の属する世帯の別表の税額等による階層区分に応じ、同表に定める額とする。

2 市長は、前条の規定により徴収金を徴収するときは、次に掲げる期日において当該徴収金の額を決定し、養育医療費用徴収額決定通知書(様式第12号)により、徴収金の額を納入義務者に通知しなければならない。

(1) 養育医療の給付を開始した日

(2) 7月1日

(3) 納入義務者の数に変動が生じたときは、当該変動が生じた日の属する月の翌月の初日(当該変動が生じた日が月の初日である場合は、その日)

(徴収金の額の改定等)

第9条 市長は、必要に応じ、納入義務者の負担能力について調査を行い、納入義務者に適用される前条第1項の階層区分に変更があったときは、当該変更の事由が生じた日の属する月の翌日の初日(当該変更の事由が生じた日が月の初日である場合は、その日)において徴収金の額の改定を行わなければならない。

2 市長は、前項の規定により徴収金の額を改定したときは、養育医療費用徴収額改定通知書(様式第12号)により、改定後の徴収金の額を納入義務者に通知しなければならない。

(徴収の方法)

第10条 徴収金は、市長が発行する納入通知書により徴収するものとする。

(減免)

第11条 市長は、災害その他やむを得ない理由があると認めるときは、第7条の規定により徴収する養育医療費用の額の全部又は一部を免除することができる。

2 前条の規定により徴収金の額の全部又は一部の免除を受けようとする者は、養育医療費用徴収額減免申請書(様式第13号)を市長に提出しなければならない。

(委任)

第12条 この規則の施行に関し必要な事項は、市長が定める。

この規則は、平成25年4月1日から施行する。

(平成26年4月1日規則第43号)

この規則は、公布の日から施行する。

(平成26年9月25日規則第50号)

この規則は、平成26年10月1日から施行する。

(平成27年3月25日規則第30号)

この規則は、平成27年4月1日から施行する。

(平成27年12月28日規則第70号)

この規則は、平成28年1月1日から施行する。

(平成28年3月31日規則第38号抄)

(施行期日)

1 この規則は、平成28年4月1日から施行する。

(平成30年9月28日規則第41号)

この規則は、公布の日から施行する。

(令和2年1月30日規則第1号)

(施行期日)

1 この規則は、公布の日から施行する。

(経過措置)

2 この規則の施行の際現にあるこの規則による改正前の様式(以下「旧様式」という。)による書類は、この規則による改正後の様式によるものとみなす。

3 この規則の施行の際現にある旧様式による用紙については、当分の間、これを取り繕って使用することができる。

(令和2年2月28日規則第3号)

(施行期日)

1 この規則は、公布の日から施行し、令和元年12月27日から適用する。

(経過措置)

2 この規則の施行の際現にあるこの規則による改正前の様式(以下「旧様式」という。)による書類は、この規則による改正後の様式によるものとみなす。

3 この規則の施行の際現にある旧様式による用紙については、当分の間、これを取り繕って使用することができる。

別表(第8条関係)

徴収金額表

税額等による階層区分

徴収金の額(月額)

階層

税額等

A

生活保護世帯及び支援給付世帯

0円

B

市町村民税非課税世帯(生活保護世帯及び支援給付世帯を除く。)

2,600円

C

市町村民税均等割課税世帯(市町村民税所得割課税世帯を除く。)

5,400円

D1

市町村民税所得割課税世帯(生活保護世帯及び支援給付世帯を除く。)

世帯所得割額

15,000円以下

7,900円

D2

15,001円以上21,000円以下

10,800円

D3

21,001円以上51,000円以下

16,200円

D4

51,001円以上87,000円以下

22,400円

D5

87,001円以上171,300円以下

34,800円

D6

171,301円以上252,100円以下

49,400円

D7

252,101円以上342,100円以下

65,000円

D8

342,101円以上450,100円以下

82,400円

D9

450,101円以上579,000円以下

102,000円

D10

579,001円以上700,900円以下

123,400円

D11

700,901円以上849,000円以下

147,000円

D12

849,001円以上1,041,000円以下

172,500円

D13

1,041,001円以上1,222,500円以下

199,900円

D14

1,222,501円以上1,423,500円以下

229,400円

D15

1,423,501円以上

一部負担金の額

備考

1 この表における用語の意義は、次のとおりとする。

(1) 「生活保護世帯」とは納入義務者の1人以上が生活保護法(昭和25年法律第144号)による被保護者である世帯をいい、「支援給付世帯」とは納入義務者の1人以上が中国残留邦人等の円滑な帰国の促進並びに永住帰国した中国残留邦人等及び特定配偶者の自立の支援に関する法律(平成6年法律第30号)による被支援者(現に同法第14条第1項の支援給付を受けている者をいう。)である世帯をいう。

(2) 「市町村民税非課税世帯」とは納入義務者の全員が均等割の額及び所得割の額を課税されていない世帯をいい、「市町村民税均等割課税世帯」とは納入義務者の1人以上が均等割の額を課税されている世帯をいい、「市町村民税所得割課税世帯」とは、納入義務者の1人以上が所得割の額を課税されている世帯をいう。

(3) 「世帯所得割額」とは、納入義務者の全員の所得割の額の合計額をいう。

(4) 「均等割の額」とは、基準日の属する年度(基準日が4月から6月までの間にある場合は、基準日の属する年度の前年度。以下同じ。)分の地方税法(昭和25年法律第226号)第292条第1項第1号に規定する均等割の額をいい、「所得割の額」とは基準日の属する年度分の同項第2号に規定する所得割(この所得割を計算する場合は、同法第314条の7、同法第314条の8、同法附則第5条第3項、第5条の4第6項及び第5条の4の2第5項の規定は適用しないものとする。)の額をいう。この場合において、同法第323条に規定する市町村民税の減免があったときは、当該減免額を所得割の額又は均等割の額から順次控除して得た額を所得割の額又は均等割の額とする。ただし、第9条第3項の申請があった場合は、同項の事由が生じた日の属する年度分の均等割の額又は所得割の額を前年度又は前々年度分の均等割の額又は所得割の額の算定の例により算定し、均等割の額又は均等割の額とするものとする。

(5) 「一部負担金の額」とは、その月における当該措置未熟児の養育医療に係る費用から医療保険各法における保険者の負担額(高額療養費を除く。)を控除して得た額をいう。

2 月の中途で養育医療の給付を開始し、又は廃止した場合は、日割りで計算するものとする。

3 納入義務者が、2人以上の措置未熟児に係る納入義務者である場合において、措置未熟児が、それぞれの措置未熟児に係る徴収金の額のうち最も多額なもの(最も多額なものが2以上ある場合は、そのうちの先に措置を受けた者に係るもの)以外のものに係る者であるときは、当該措置未熟児に係る納入義務者としての徴収金の額は、徴収金の額の欄に掲げる額の10分の1に相当する額(納入義務者の属する世帯がD15階層に属する場合でその額が26,300円に満たないときは、26,300円)とする。

4 徴収金の額がその月における当該措置未熟児に係る措置費の支弁額を超える場合は、当該支弁額の徴収金の額とする。

画像

画像

画像

画像画像

画像

画像

画像

画像

画像

画像

画像

画像

画像

むつ市未熟児養育医療の給付等に関する規則

平成25年3月28日 規則第29号

(令和2年2月28日施行)

体系情報
第8類 生/第2章 保健、衛生
沿革情報
平成25年3月28日 規則第29号
平成26年4月1日 規則第43号
平成26年9月25日 規則第50号
平成27年3月25日 規則第30号
平成27年12月28日 規則第70号
平成28年3月31日 規則第38号
平成30年9月28日 規則第41号
令和2年1月30日 規則第1号
令和2年2月28日 規則第3号